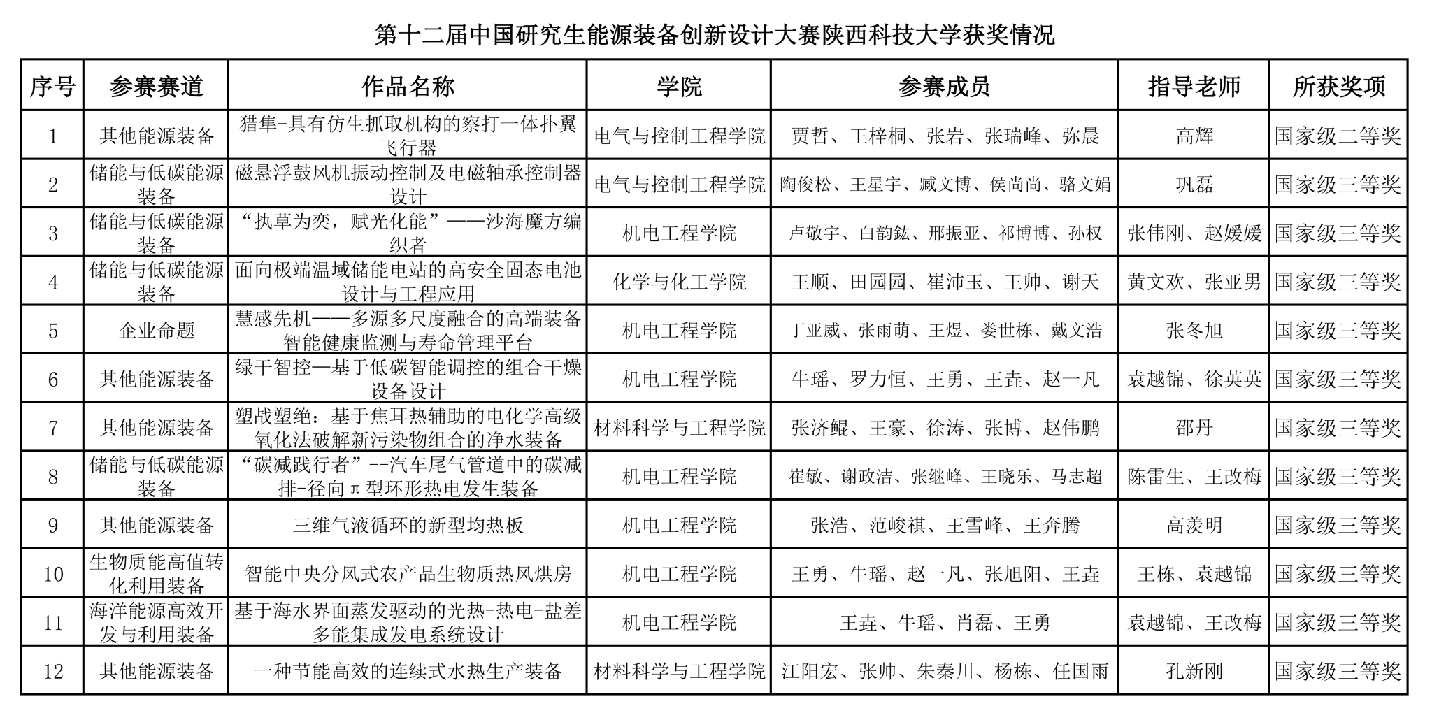
9月19日至21日,由教育部学位管理与研究生教育司指导,中国学位与研究生教育学会主办的“中石协·北石机械·宝石管业杯”第十二届中国研究生能源装备创新设计大赛全国总决赛在昆明理工大学举行。我校研究生团队表现优异,斩获二等奖1项、三等奖11项,学校荣获优秀组织单位奖。


本届大赛突出绿色导向、工程导向与产业导向,全面升级赛题与配套活动,打造服务国家能源安全和“双碳”战略的重要实践平台。全国共有309个培养单位的2435支团队参赛,经专家函评,745支队伍晋级决赛。我校10支队伍参加决赛,经过展板展示、现场答辩和评审,共获12项国家级奖项,彰显了在新能源领域的科研实力与人才培养成效,展现了陕科大学子科技报国、助力轻工强国建设的使命担当和勇于创新的时代风貌。


竞赛自今年4月份启动以来,研究生院(党委研究生工作部)大力宣传、广泛动员师生参赛,联合机电工程学院(智能制造与机器人工程学院)共同组织校赛遴选和辅导。校赛征集来自材料学院、机电学院、电控学院、化工学院、文教学院5个学院45项作品,邀请校内专家对参赛项目进行多轮评审与指导,有效提升作品质量和竞争力。
近年来,研究生院(研工部)紧扣研究生创新人才培养目标,依托“中国研究生创新实践系列大赛”平台,不断加强顶层设计,优化竞赛培育模式,完善校园创新生态,持续拓展研究生参与创新实践竞赛的广度与深度,推动竞赛获奖数量与质量稳步提升。坚持以创新实践能力提升为核心,强化思政教育和研究生培养过程的深度融合,持续推进产学研一体化培养,不断改革完善创新人才培养体系,切实提升研究生培养质量。
新闻小贴士:
中国研究生能源装备创新设计大赛(简称“大赛”)为“中国研究生创新实践系列大赛”主题赛事之一。大赛于2014年由中国石油大学(华东)发起设立,赛事以“竞赛培养人才、人才引领创新、创新驱动发展”的理念,围绕能源装备的技术创新,打造研究生创新交流实践平台,打造政产学研用合作创新平台;满足国家装备制造业高层次人才需求,促进国家能源装备业创新发展。
(核稿:马振兴 编辑:赵诚)