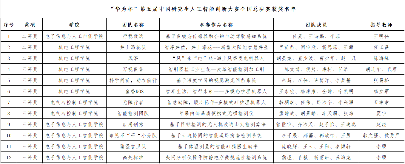
9月底,“华为杯”第五届中国研究生人工智能创新大赛全国总决赛在山西大学举行,经过评审和答辩,我校研究生获二等奖3项、三等奖9项,我校参赛数量和获奖总积分排名第四,荣获“优秀组织奖”。


“华为杯”第五届中国研究生人工智能创新大赛于5月正式开赛,共有来自各地269个单位的1778支队伍报名参赛,经过激烈角逐,共有122支队伍晋级全国总决赛。我校“井上添花队”“风筝”“行稳致远”等3支代表队在指导老师的精心指导和同学们的共同努力下,在项目展示中表现优秀,均荣获二等奖。自开赛以来,研究生院(研工部)大力宣传,广泛动员师生参赛,联合机电工程学院(智能制造与机器人工程学院)共同承办校赛组织与选拔,遴选推荐26支队伍参加国赛,经激烈角逐,斩获12项国家奖项。
近年来,研究生院、研工部围绕研究生教育高质量发展和学科建设,以研究生创新实践系列竞赛为抓手,不断加强顶层设计、优化竞赛培育模式,推进研究生参加创新实践竞赛活动的广度和深度。下一步,学校将深入推进研究生参加高水平学科竞赛工作,在政策支持、赛事组织、培育模式等方面持续发力,通过参加高质量的学科竞赛提高研究生创新实践能力,培育典型,发挥优秀研究生示范引领作用,助力学校人才培养和学科建设。
新闻小贴士:
中国研究生人工智能创新大赛(以下简称“大赛”)是“中国研究生创新实践系列大赛”主题赛事之一,由教育部学位管理与研究生教育司指导、中国学位与研究生教育学会和中国科协青少年科技中心主办。大赛秘书处设于浙江大学,2023年第五届中国研究生人工智能创新大赛由山西大学承办。大赛以“AI赋能、创新引领”为理念,围绕人工智能创新主题,引领未来的战略性技术,激发研究生创新意识,提高研究生创新和实践能力,着力培养创新型、复合型、应用型高端人才,为人工智能健康发展提供人才支撑。大赛的目标是联合多方力量,努力把大赛办成在研究生群体、硏究生培养单位和社会中有较大影响力,被国内外研究生培养单位和企业行业广泛认可的高层次、全国性重要赛事,逐步实现与同类型高水平国际赛事接轨。
(核稿:陆赵情 编辑:刘倩)